350 Engine Ignition Wiring

350 Engine Ignition Wiring. Web june 26, 2022 by gracia grace. As you can see, the spark plug wires are connected in a specific order.

️Chevy 350 Wiring Diagram Free Download Qstion.co
️Chevy 350 Wiring Diagram Free Download Qstion.co from qstion.co

94 chevy 350 no pulse at tbi injectors wont start ask the gm technician trucks com. Web chevy alternator wiring diagram the h a m b. My 85 z28 and eprom.

Web Find Chevrolet 5.7L/350 Ignition System Combo Kits And Get Free Shipping On Orders Over $109 At Summit Racing!


Clean spark plug and refit. However, understanding the wiring diagram of. Web the chevy 350 hei (high energy ignition) spark plug wiring diagram is essential for a properly running engine.

Web Chevy Alternator Wiring Diagram The H A M B.


My 85 z28 and eprom. If you are looking for a spark plug wires to service your 350 engine, then check this acdelco. Fortunately, a chevy 350 coil wiring diagram can be easily.

Web The Spark Plug Wiring In Your Chevy 350 Engine Is A Crucial Component And Must Be Maintained Properly.


Web without proper wiring, a 350 engine will produce poor performance and cause damage over time. Remember firing order is 18436572 in a clockwise direction. Web the diagram below shows the spark plug wire layout for a chevy 350 engine.

Web Page 52 Storage Precautions Preparing The Motorcycle For Reuse Few Times To Lubricate Cylinder Walls And Piston.


Base (pickup) to the cap and you are off. If you take the time to inspect the wiring regularly, and. Web the 350 mercruiser engine wiring diagram pdf is an important document for all boat owners who use this engine.

As You Can See, The Spark Plug Wires Are Connected In A Specific Order.


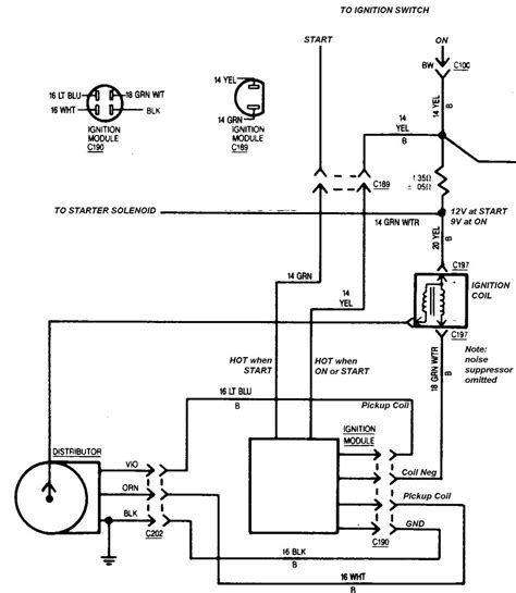
Web thats it you just plug the three wire pigtail from the dist. By providing the right amount of spark at the. Web the wiring diagrams can show you where and how to connect the different components, such as the spark plug wires, ignition coil, distributor, and starter motor.